7月13日24时新型冠状病毒肺炎疫情最新情况及川省通报 截至7月13日24时新型冠状病毒肺炎疫情最新情况新增无症状感染者:全国报告新增无症状感染者245例。境外输入:39例。本土病例:206例(... admin2026-02-03
天津疫情最新消息:每日新增病例数及各区防控动态汇总 天津疫情最新消息月25日0时至24时,天津新增18例本土阳性感染者,其中确诊病例9例,无症状感染者9例。疫情数据详情新... admin2026-02-03
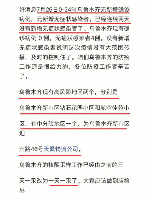
乌鲁木齐疫情半数确诊者无症状,春节人员流动受疫情防控影响 乌鲁木齐疫情半数确诊者无症状:防范不能松懈!〖壹〗、乌鲁木齐疫情中半数确诊者无症状,凸显防范不能松懈,需持续做好防控工作... admin2026-02-03
最新全国新增确诊病例数及分布情况,含本土病例详情 最新!新增确诊病例19例,其中本土4例月16日0—24时,全国31个省(自治区、直辖市)和新疆生产建设兵团报告新增确诊病例19例... admin2026-02-03
11月9日武汉新增40例本土无症状感染者及2例输入性无症状感染者情况 11月9日武汉新增40例本土无症状感染者和2例输入性无症状感染者〖壹〗、从市疫情防控指挥部获悉,11月9日0—24时,武汉市新增... admin2026-02-03
11月10日31省区市新增本土确诊病例情况汇总 11月10日31省区市新增39例本土确诊月10日31省区市实际新增本土确诊病例为47例,而非39例。具体情况如下:总体确诊情况11月10日... admin2026-02-03
三亚航空旅游职业学院怎么样?优缺点评价及就业率情况汇总 三亚航空旅游职业学院怎么样师资力量方面,学校的情况也不容乐观。学校成立于2005年,很多教师都是刚毕业的学生,甚至有些... admin2026-02-03
广州各时段新增本土确诊病例及无症状感染者情况汇总 1月28日通报北京新增4例本土确诊详情〖壹〗、月27日16时至1月28日16时,北京市新增本土新冠肺炎确诊病例4例,均为德尔塔变... admin2026-02-03
普通家用车底盘生锈处理费用,受哪些因素影响?多少钱能搞定? 普通家用车底盘生锈处理费用多少〖壹〗、家用汽车底盘生锈处理的费用因多种因素而异,少则几百元,多则可能上千元。首先是生锈... admin2026-02-03
31省区市本土零新增,新增病例均为境外输入情况汇总 31省区市本土零新增,31省区市8例新增均为境外输入省区市本土零新增,31省区市8例新增均为境外输入3月8日0—24时,我国31个省(自... admin2026-02-03