广州白云区新冠情况通报 最新核酸检测阳性详情 广州新增本土病例感染病毒属于Delta突变株 广州新增本土病例感染的病毒属于Delta突变株。具体情况如下:病例基本信息:12月3日下午,广州市白云区一名50岁男性病例... admin2026-02-06
高校核酸检测费用谁出?学生报销政策解答 学生开学需要核酸检测吗 具体要求:师生开学报到时需持48小时核酸检测阴性证明。各区县、开发区教育局需积极对接辖区卫健疾控部门落实核酸检测工作,确保师生健康安全。... admin2026-02-06
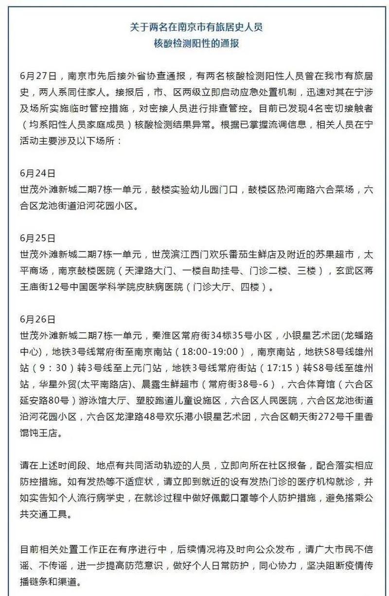
南京核酸异常是真的吗?最新通报查询 2022年11月27日南京江宁发现1例核酸检测结果异常人员(附活动轨迹)_百度...022年11月27日,在区域规模性核酸检测中发现1例核酸检测结果... admin2026-02-06
核酸阳性啥意思?人型支原体核酸阳性又是什么意思? 核酸检测阴性和阳性是什么意思检测结果定义核酸阴性指在样本中未检测到新冠病毒的RNA或DNA,提示可能未感染病毒;核酸阳性则指样本中明确检出病毒遗传物... admin2026-02-06
31省昨日新增本土病例数情况(47例或28例) 廊坊首轮全员核酸检测结果均为阴性(廊坊核酸检测全部阴性)廊坊、定州、辛集核酸检测结果均为阴性会上通报,从1月12日开始... admin2026-02-06
上海市最新冠状病毒疫情信息 上海本轮疫情源头查明,近八成境外输入来自香港人 〖A〗、上海本轮疫情源头为境外输入病例携带的病毒污染环境,因管理疏漏引发本土感染并传播,近八成境外输入病例来自中国香港地区。... admin2026-02-06