新型冠状肺炎疫情最新消息:河南、香港等地情况及疫情全程回顾 新型冠状肺炎疫情最新消息 〖One〗、截至3月15日24时,河南省无新增本地新冠肺炎确诊病例,现有1例境外输入确诊病例。... admin2026-02-02
中国疫情防控情况介绍,历经三年从应急转向常规监测 中国疫情怎样了? 中国境内疫情情况 防控阶段时长:中国疫情自2019年底爆发,至2022年12月国家卫生健康委员会宣布进入常态化管理,持续约三年。... admin2026-02-02
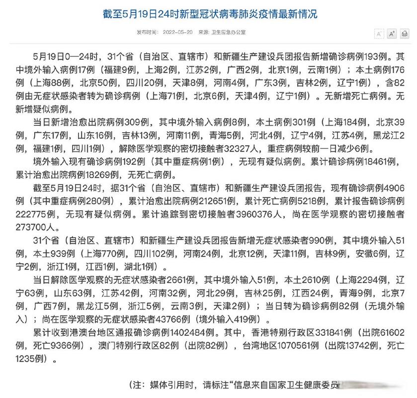
5月19日31省疫情新增本土确诊病例情况,含台湾地区数据 5月19日31个省疫情新增本土确诊病例最新情况 上海:88例,其中71例由无症状感染者转为确诊病例 。北京:50例 ,其中6例由无症状感染者转为确诊病例。四川:20例。天津:8例... admin2026-02-02
最新全国新增本土确诊及无症状病例数据详情(含多地情况) 最新!新增本土确诊226例,本土无症状1492例 〖壹〗 、月14日0—24时 ,全国报告新增本土确诊病例226例,本土无症状感染者1492例... admin2026-02-02
新型冠状肺炎疫情最新消息:河南、香港等地确诊病例情况汇总 新型冠状肺炎疫情最新消息 〖One〗、截至3月15日24时,河南省无新增本地新冠肺炎确诊病例,现有1例境外输入确诊病例。... admin2026-02-02
北京新增2例无症状感染者 女大学生因120延误去世相关调度员被开除 新增39+85!北京新增2例无症状感染者;“女大学生因120延误救治去世”事件... 〖A〗、昨日全国本土新增39例确诊病例和85例无症状感染者... admin2026-02-01
11月2日31省区市新增本土确诊93例,分布及疫情源头查明情况 11月2日31省区市新增本土确诊93例 〖A〗、省区市新增本土确诊87例,主要与本轮自10月17日以来持续发酵的疫情相关,多地出现新增本土确诊病例... admin2026-02-01
辽宁新增6例本土确诊病例,含1例电梯维修工及多地疫情情况 辽宁本土确诊+6,一病例为电梯维修工! 〖A〗、月27日0时至24时,辽宁省新增6例本土新冠肺炎确诊病例,其中1例为电梯维修工... admin2026-02-01
2020年全球人口大国20强疫情总体情况及各国疫情阶段解读 新冠疫情人口大国20强总体情况——2020-05-14日解读 〖壹〗、截至2020年5月14日,全球人口大国20强疫情总体情况呈现多阶段分化特征 ,全球确诊总量超446万例... admin2026-02-01