在2021年,物流快递的停运时间,有相关时间表公布了,官方给出了新的回应。
年前,物流快递停运时间没出来,网上传的时间表是假的 ,之前,网上有张《全国物流停运时间表》流传,说新疆、北京顺义区、沈阳于洪区等地已不收件,全国其他城市也会在1月15日前陆续不收件 ,不过呢,这一消息已被证实是不实的。
对于年物流快递停运时间,官方给出的回应是,当前并没有接到停运的通知,所有的快递业务都维持着正常运行的状态,有多家快递公司承诺在春节期间服务不会停止。网络上广泛传播的有关全国物流停运时间表的传言以及图片,经过核实是假的,这表明网络传言不实。顺丰、德邦、圆通等快递公司都明确表示没有接到停运通知。
具体来说,圆通快递会于春节期间,给全国209个城市提供时效保障服务,涵盖所有省会城市。申通快递也公布了“不关门过年”的公告,表明从2月4日至2月19日会持续提供快递服务,部分时段或许会有变动。韵达快递同样宣称自2月4日起,会继续为众多客户提供快递服务。
在云南,快递不会停运,网上流传的停运说法是谣言,具体是这样的:谣言所说内容是,近日网上那份所称的“全国物流停运时间表”里,标注了在2021年春节期间,云南等地于1月13日会停运的消息。所谓官方回应是,12月21日的时候,春城晚报 - 开屏新闻的记者致电了云南省邮政管理局,相关工作人员明确讲并没有这样的事情。
农历新年期间,大多数占据主流地位的快递企业清晰表明不会停止运营,然而部分地区由于疫情防控的缘故或许会存在服务方面的调整。圆通速递,清楚地声明在春节期间“不会歇业”,并且把时效保障服务所涵盖的范围扩充到全国二百零九个城市,这其中涵盖了所有的省会城市。从官网发布额公告能够看出,它那个服务网络在春节期间维持稳定地运行。
2021年2月11日(除夕)至2021年2月18日(正月初七) ,那〖F〗、顺丰、申通、德邦会在春节假期停 运 , 此期间不再揽件,正月初八(2月19日)后才恢复运营。要注意有特殊情况 ,就是停运时间有差异 ,不同快递公司的停运时间因为春节假期安排 、区域运营策略以及业务量的影响,这明显现出区别。
2021年快递什么时候停运,2021年快递年假停运时间公布
顺丰快递,在A中年快递春节期间停运时段内的2月11日至2月16日这天,也就是除夕至初五是暂停业务的,是不接受派件以及发件的。然后在2月17日,也就是正月初六开始陆续去恢复发货以及交接业务。而中通快递,在A中年快递春节期间停运时段内的2月11日至2月17日,也就是除夕至正月初六是停止收派件以及投递的。到2月18日就恢复正常了。
此刻距离过年休假的时间已不足十天,淘宝上存在一些店铺,于2月5日就开始不再发货,原因是快递停运,那么在京东过年期间,京东物流是否会停运呢?实际上 2021 年京东快递的停运时间并未公布,然而依据以往情形,京东快递在部分城市会正常运营且提供当日达服务,在有的城市则提供次日达服务。
「C」,通常情况下,普通快递大多是在农历腊月二十八前后开始停止运营,接着一般是在年后的初八或者初九重新开始进行业务工作。
这里面存在一个现实问题,企业固然要承担社会责任,但这得依照市场的具体情形以及承受能力来确定。在春节这样的特殊时期,为保证春节期间不停运,究竟通过何种方式,达成投入与产出的平衡呢?实际上,除了春节假期的那七天,在整个1月份,由于各个电商平台“年货节”促销活动的推动,快递业务量一直处于高位。
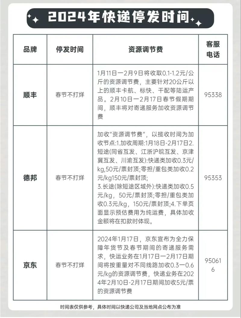
E,年邮政快递春节不放假,依据官方发布的信息能够知道,2023年1月21日至1月27日春节这段期间,中国邮政速递物流将会持续提供全覆盖、不停休的服务,受运力资源短缺以及新冠疫情等因素叠加影响,春节期间邮件时限有可能延长,部分区域会加收资源调节费,收费标准详细询问当地网点或者工作人员。
二零二二年,极兔速递春节放假时段是二零二二年一月三十日(腊月二十八)零点至二零二二年二月四日(正月初四)二十四时,为此例。极兔速递于一月二十七日发布公告表明,持续贯彻全年无休这项服务理念,全网服务不停歇,去以满足客户节日期间里面的快件寄递需求,保障防疫以及民生物资的运输能够保持畅通。
2021年前的快递会到年后才收到吗
在年前的时候,快递不一定就会到,而是有可能年后才收到,这主要是由购买时间以及收货地址来决定的。接着看下具体分析 ,快递停运时间方面 ,在2021年春节期间 ,快递停运的时间是从1月12日开始的 ,部分地区像内蒙古等地是率先暂停的 ,一直到年后初七才恢复。但是顺丰和邮政在春节期间是继续提供服务的 ,其中顺丰是全年不停歇 ,邮政在其他公司停运的期间 是仍旧能够接收以及派送包裹的。
快递通常年后初七正式开始上班,不过呢,因为快递公司存在差异,所以它们上班的时间也就相去甚远,具体情况如下:韵达、圆通快递,2021年春节最终揽收时间是腊月二十九,也就是阳历2021年2月10日。中通、申通快递,2021年春节最终揽收时间同样是腊月二十九(2021年2月10日),其工作时间分别为正月初五以及正月初六。
您好,对于您在二零二零年一月十三日于线上进行的购物所涉物品,能不能在二零二一年春节到来之前收到呢,正常状况下,年前那段时间快递服务是正常的吧,指的是一直到农历新年来临之前的那段日子。然而具体收件时间也会受到快递公司停运相关政策的作用。一般来讲,快递公司在春节前会发出关于最终揽件日期的通知的,通常是在一月的中下旬前后。
邮政快递通常在过年之后,也就是初七的时候才会恢复正式的上班状态,然而不同物流公司恢复的天数并不一样:韵达快递、圆通快递:在2021年度中,春节最终揽收的日子乃是腊月二十九,而年后从正月初七才开始收件。但是中通快递、申通快递:同样地,2021年底的时候,春节终于收揽在腊月二十九日终止揽货,不过中通快递是在正月初五就已经开始工作,申通快递则是在正月初六才动身开始营业。
要防止快递服务在一月中旬就停止,虽说春节期间部分快递或许会停止服务,然而并非所有快递都会延迟到年后才送抵。要是于春节期间所购的商品,能否在年后收到得以购买的时间、地区的服务状况以及物流企业的安排来决定。对那些网购已成日常生活一部分的消费者来讲,得提前规划并购置年货,以防错过购物的期限。


还没有评论,来说两句吧...