哈尔滨疫情最新消息公布 今日新增病例情况 哈尔滨市69号公告内容哈尔滨市应对新型冠状病毒感染肺炎疫情工作指挥部第69号公告(2022年9月20日)针对我市当前发生的本土疫情,为快速精准有效处... admin2026-02-07
郑州疫情最新通告及通知,今日消息全知道 郑州市开展全市全员新冠病毒肺炎核酸检测通告(2022年6号)〖壹〗、采样时间1月7日上午9:00全市全面开始采样工作,15:00完成采样... admin2026-02-06
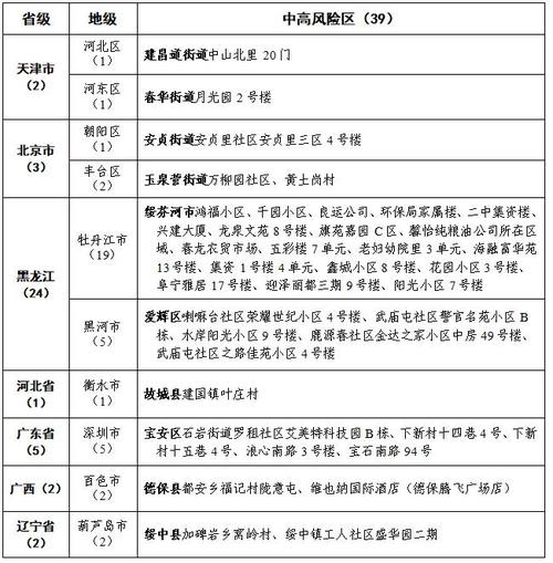
全国中高风险地区共216个,都分布在哪些城市? 全国中高风险地区的分布 〖A〗、全国中高风险地区分布在北京、内蒙古、贵州、甘肃及宁夏等五省(区、市),上述地区均已暂停跨省旅游经营活动。... admin2026-02-06
31省区市新增确诊病例情况:12例与82例详情 国家卫健委:9日,本土再次发生聚集性疫情;吉林省舒兰市风险等级由中风险...本土聚集性疫情情况:9日,本土再次发生聚集性疫情,新增本土确诊... admin2026-02-05
全国中高风险地区查询 最新降至3个在哪里? 几个确诊视为高风险一个地区如果累计确诊病例超过50例,并且14天内有聚集性疫情发生,则会被划分为高风险地区。以下是关于高风险地区... admin2026-02-05
31省新增本土病例情况:1例与61例的不同数据呈现 截至7月1日24时新型冠状病毒肺炎疫情最新情况〖壹〗、累计治愈出院病例78487例,累计死亡病例4634例。累计报告确诊病例83... admin2026-02-05
江苏新增本土确诊病例情况:11例及1例相关详情 国家卫健委:新增确诊病例50例,其中本土病例12例 〖A〗、本土聚集性疫情情况:9日,本土再次发生聚集性疫情,新增本土确诊病例12例,为3月11日以来最高。... admin2026-02-04
上海近期中风险地区情况:有四个中风险地区吗? 2022年上海疫情封城了吗?近来是什么风险等级?附封控小区名单!022年上海未封城,近来有0个高风险地区,10个中风险地区,封控... admin2026-02-04
哈尔滨 4 地升中风险 新增 6 个中高风险地区情况 哈尔滨哪个地方升为高风险地区?〖壹〗、截止2021年1月25日12时,将利民开发区裕田街道调整为高风险地区。〖贰〗、自... admin2026-02-04
西安风险等级划分最新情况、银行理财风险及密接隔离差异 10月6日16时起西安调整风险等级情况西安风险等级划分最新 〖One〗、根据《新型冠状病毒肺炎防控方案》关于风险区解除标准,经市、区专家研判... admin2026-02-03