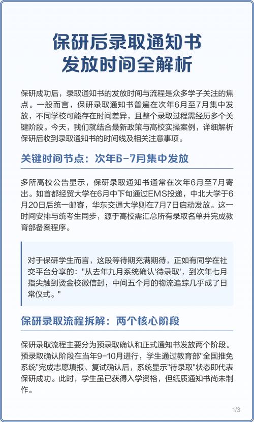
清华大学保研录取通知书几月发放
清华大学往研究生推免后录取通知书普遍于次年6月到7月予以发放。具体把发放流程以及时间安排如下所示:按照清华大学相关规定来确定其时间,推免后的录取通知书予以发配要当以完成资格重核实审查,还有调档审查才能作为前提条件而行,此项两者审查是鉴别学生是不是合乎录用条件的重要环节,只有经过核查通过合格后的学生才能够正式的获取录取资格。
保送到研究生阶段的录取通知书发放时间,在公元285年时集中于6月到8月进行(预开始录取相应时期),以及9月下旬到10月上旬(正式开启录取相应阶段时长时候),具体各高校时间随各种流程以及推免对应的系统被安排的情况不同而变。以下将进行说明:有正式录取的阶段:9月下旬进入到10月上旬这一段时间内,国家推免服务系统被打开放行通过可被调用(近几年来大致保持在公历历年的差不多9月28日这样一天左右),绝大部分诸多院校于此便加入其中按照规定正式展开和施行录取程序步骤方面要求处理的流程做法。
经由保研获得待录取状态之后,通常情况下要一直等到第二年的6月份方可收到正式的通知书。具体的说明内容如下所示:关于保研的流程:在每年的时候大概9月10日这个时间点上,教育部会在研招网上将保研预推免系统予以开放设置。取得保研资格的那些同学需要在这个系统之上进行志愿的填报工作,从中挑选出目标院校,并且对最终确认好的一所感觉心仪的学校达成拟录取的相关操作。这里说下资料确认阶段:当学生对于拟录取的相关情况进行确认后,那么其用于保研的各类资料就会被这所学校进行确认操作了。
保研待录取后多久收到正式通知书?
保研处于待录取状态后,通常要等到第二年的6月份之时,学校才会正式发出录取通知书。具体说明如下:保研有着这样的流程:每年的9月在大约10日的时间 ,教育部于研招网上开放保研预推免系统。能够获得保研资格的那些同学需要于该系统上去填报志愿 ,是能够选取多所目标院校的 ,不过最终仅仅只能确认一所自己心中所喜爱学校的拟录取。处于资料确认阶段:当学生确认呈现拟录取情形后时 ,其所有的保研资料便被这所学校给确认了。
在保研处于待录取以后哦会出现:一般来讲呢是需要一直等到第二年的6月份才能够收到正式的通知书的。这里呢具体的说明情况是这样的:关于保研的流程方面,每年大概在9月10日左右的时候,教育部会在研招网上把保研预推免系统给开放出来。那些已经获得了保研资格的同学,是需要在这个系统方面去进行填报志愿还有再去选取目标院校这种行为的,并且在这里最终要的确认为一所自己心里所喜欢的学校的拟录取情况才完完整整的。而在资料确认这一块,当这个学生去确认了拟录取之后,他的保研资料就会被这个学校给确认下来的。
通过保研被拟录取之后,一般要等到第二年的6月,学校才会正式把录取通知书发出。每年9月10日前后,教育部会在研招网上将保研预推免系统开放。拿到保研资格的同学们需要在这个期间登录该系统,将志愿填写。虽说能够选取多所目标院校,不过最终只能挑选一所自己最为心仪的学校,并对其拟录取予以确认。
依据西南财经大学2026级推免生接收工作通知,学校发放待录取通知的时间是9月25日09:00开始。考生要在收到待录取通知之后的24小时内,是以系统显示的截止时间作为标准的,去完成确认,要是逾期没有确认的话,就会被视作自动放弃录取资格。这一回的环节可是推免流程里的关键步骤嗒,考生要密切关注系统通知并且及时去进行操作。
发放时间规律是依照高校保研录取的常规流程来定的,待录取通知的发放时间一般和拟录取公示的结束时间有着关联,多数高校会在公示结束后的1至2个月之内完成通知的寄送工作。
保研什么时候确认被录取
要等待正式的录取通知,尽管名字出现在预料被录取的名单里已然表明录取,然而正式录取还得等学校后续的通知。一般情况下,你得耐心等候,直至次年6月,学校会发放正式的录取通知书。这份通知书会是你被推荐免试研究生录取的最终确认。
待保研被确定为待录取状态之后,通常来说会需要等到第二年的6月份,学校才会正式发放录取通知书。就具体的情况做出如下说明:关于保研的流程,在每年9月10日左右的时候,教育部会在研招网上将保研预推免系统予以开放。对于那一些获得了保研资格的同学而言,是需要处在这个系统之上进行志愿填报,还能够去选好多所目标院校,不过最终仅仅只能对一所自己心仪学校的拟录取情况加以确认。
保研推免系统确认待录取功能有着统一的解锁时间,那便是2025年9月25日14:00,然而部分院校有可能会提前发放通知,还是要以目标院校的具体要求作为准则。具体的说明是下面这样的:系统统一开锁的时间是依据2025年推免系统的时间安排来定的,所有的推免生需要在9月25日14:00之后登录系统,才能够去查看招生单位发送过来的待录取通知且做确认操纵。


还没有评论,来说两句吧...